tc
sc
en
關於我們
創校校監的話
願景、使命、價值觀
學校檔案
校園設施
辦學成就
常見問答
工作機會
傳媒報導
公開考試考場
捐贈支持
入學申請
入學程序
學費與雜費
參觀校園
獎學金
學校政策
漢鼎兒童保護政策
漢鼎課程
課程簡介
漢鼎小學課程(一至六年級)
漢鼎初中課程(七至九年級)
劍橋IGCSE(十、十⼀年級)
培生愛德思IGCSE(十、十一年級)
劍橋A-Level(十二、十三年級)
培生愛德思A Level(十二、十三年級)
國際⽂憑大學預科課程(十二、十三年級)
社會服務
ECA
學生生活
過往消息
未來活動
學生成就
校曆表
每日時間表
最新文章
漢鼎盃
首屆「漢鼎盃」全港中小學生原創作品朗誦大賽
捐贈支持
領導團隊
內聯網
繁
English
繁體
中文
简体中文
最新文章
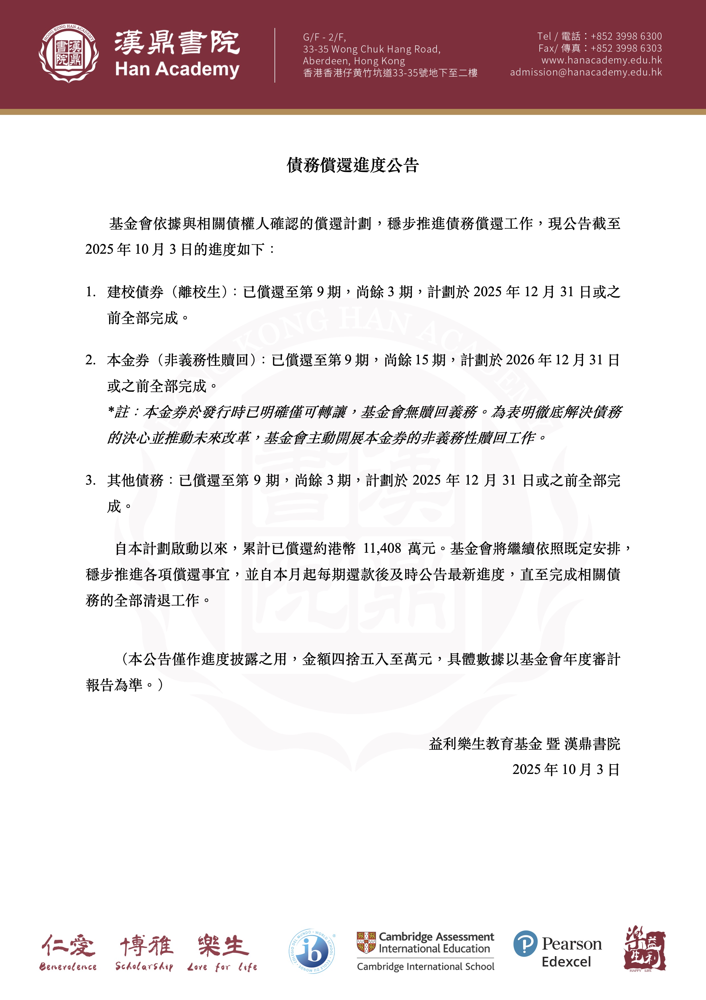
漢鼎書院債券清退還款進度公告(第9期)
發表於
2025-10-03
文章關鍵詞:
漢鼎書院建校債券清退/還款
漢鼎書院本金券贖回/還款
漢鼎書院債券
漢鼎債券
汉鼎书院建校债券清退/还款
汉鼎书院本金券赎回/还款
汉鼎书院债券
汉鼎债券
歡迎關注漢鼎書院微信公眾號,了解更多最新資訊
关于我们
创校校监的话
愿景、使命、价值观
学校档案
校园设施
办学成就
常见问答
工作机会
传媒报导
公开考试场地
捐赠支持
入学申请
入学程序
学费与杂费
参观校园
奖学金
学校政策
汉鼎儿童保护政策
汉鼎课程
课程简介
汉鼎小学课程(一至六年级)
汉鼎初中课程(七至九年级)
剑桥IGCSE(十、十一年级)
培生爱德思IGCSE(十、十一年级)
剑桥A-Level(十二、十三年级)
培生爱德思A Level(十二、十三年级)
国际文凭⼤学预科课程(十二、十三年级)
社会服务
ECA
学生生活
过往消息
未来活动
学生成就
校历表
每日时间表
最新文章
汉鼎杯
首届“汉鼎杯”全港中小学生原创作品朗诵大赛
捐赠支持
通告
学院简介
校网链接
参观校园
简
English
繁體
中文
简体中文
最新文章
汉鼎书院债券清退还款进度公告(第9期)
发表于
2025-10-03
文章關鍵詞:
漢鼎書院建校債券清退/還款
漢鼎書院本金券贖回/還款
漢鼎書院債券
漢鼎債券
汉鼎书院建校债券清退/还款
汉鼎书院本金券赎回/还款
汉鼎书院债券
汉鼎债券
欢迎关注汉鼎书院微信公众号,了解更多最新资讯
about us
Message from the Founding Supervisor
Vision, Mission and Core Values
School Profile
Our Facilities
Achievements
FAQs
Career Opportunities
Media Report
Public Examinations Centre
Donation and Support
admission
Procedures
Tuition and Fees
School Visit
Scholarship
School Policy
Han Academy Child Protection Policy
Curriculum
Curriculum Introduction
Han Academy Primary Curriculum (Y1–Y6)
Han Academy Lower Secondary Curriculum (Y7-Y9)
Cambridge IGCSE (Y10-Y11)
Pearson Edexcel IGCSE (Y10-11)
Cambridge International A-Level (Y12-Y13)
Pearson Edexcel IAL (Y12-13)
IB Diploma Programme (Y12-Y13)
Community Service
ECA
school life
Highlights
Upcomings
Student Achievements
School Calendar
Daily Timetable
Latest Articles
HAN CUP
首屆「漢鼎盃」全港中小學生原創作品朗誦大賽
DONATION & SUPPORT
Notice
Introduction
website
School Visit
EN
English
繁體中文
简体中文
Latest Articles
漢鼎書院債券清退還款進度公告(第9期)
Published on
Oct 3, 2025
Chinese version only
文章關鍵詞:
漢鼎書院建校債券清退/還款
漢鼎書院本金券贖回/還款
漢鼎書院債券
漢鼎債券
汉鼎书院建校债券清退/还款
汉鼎书院本金券赎回/还款
汉鼎书院债券
汉鼎债券
For more information, please follow us on wechat
Sorry, your browser is out of date
We've noticed you're currently using an old version of IE.
We really recommend you update your browser.
Firefox
Safari
Chrome